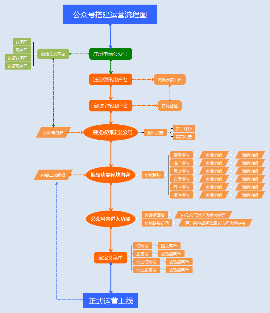
想开通使用公众号,但不知道公众号如何搭建,也不知道公众号如何运营,下图为公众号搭建运营思维导图,有助于您理清公众号使用流程。
下图:公众图搭建运营思维导图
以下为思维导图流程分解步骤教程,建议仔细阅读;
1、点击查看《公众平台有哪几种扩展应用》
2、点击查看《注册软盈用户名》
3、点击查看《一键授权绑定公众号》
4、点击查看《编辑功能模块内容》
5、点击查看《公众号内进入功能》
6、点击查看《自定义菜单编辑》
7、点击查看《公众号管理授权第三方平台》
8、点击查看《开通支付接口路径》
9、点击查看《适用95%用户量的常用功能》
更多的基础入门、常见问题等请到《帮助》频道查看了解。
TAG: